188bet备用网址
旧版入口
设为188bet备用网址
加入收藏
站群导航
南昌航空大学
党政管理
党办校办
组织部
党委宣传部
纪委
统战部
机关党委
学工处
心理咨询中心
保卫处
发展规划处
人事处
教务处
科技处
计划财务处
招生就业管理处
审计处
后勤管理处
基建处
国有资产与实验室管理处
国际合作与交流处
离退休处
研究生院/研究生工作部
群团机构
校团委
工会委员会
教学机构
材料科学与工程学院
环境与化学工程学院
188bet备用网址
信息工程学院
外国语学院
航空宇航学院
数学与信息科学学院
仪器科学与光电工程学院
经济管理学院
体育学院
土木与交通学院
艺术与设计学院
马克思主义学院
文法学院
航空服务与音乐学院
软件学院
国际教育学院
民航学院(飞行学院)
职业与继续教育学院
工程训练中心
创新创业学院
动力与能源学院(航空发动机学院)
孝彭书院
教辅科研
招标采购中心
教育教学评估中心
现教与信息中心
图书馆
档案馆
校医院
附属学校
昌航资产公司
分析测试中心
物理实验中心
大学生素质教育中心
×
搜索过于频繁,请输入验证码
主页
188bet备用网址概况
188bet备用网址简介
历史沿革
机构设置
现任领导
师资队伍
江西省百千万人才
江西省学科带头人
江西省骨干教师
人才培养
本科生
研究生
科学研究
科研平台
科研成果
学科建设
学科设置
学科团队
一流学科及国防特色学科
机械工程学位授权点建设报告
机械硕士专业学位授权点建设报告
党群建设
组织机构
制度建设
廉政建设
党建成效
学生工作
学工简介
学工动态
规章制度
评优评先
教学成果展
成果申报书
成果完成人
成果总结
成果评价
成果应用
成果推广
媒体报道
支撑材料
工程教育认证
新闻动态
通知公告
制度文件
关于认证
培养方案
您的位置:
188bet备用网址
>
党群建设
>
组织机构
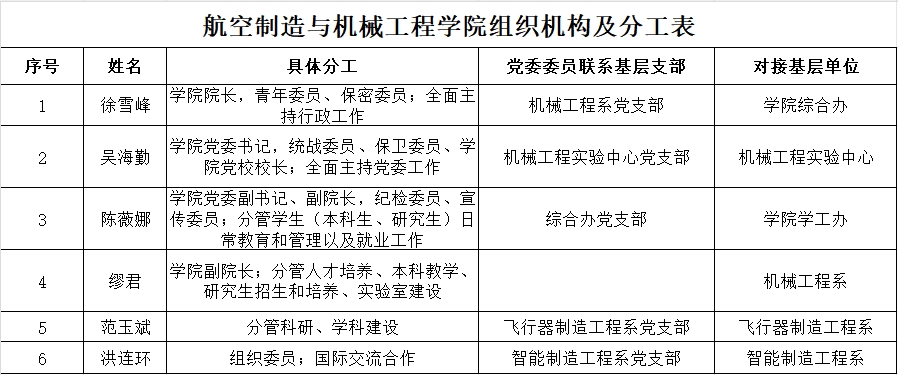
组织机构
组织机构
【字体:
小
大
】